2021年一级建造师考试《建设工程项目管理》真题及参考答案
一、单项选择题(共 70 题,每题一分,每题的备选项中,只有一个最符合题意。)
1.安全生产管理预警体系运行中,“找出诸多致灾因素中危险性最高、危险程度最严重的主要因素,并对其成因进行分析”属于( )环节的工作。
A.诊断
B.监测
C.识别
D.评价
2.在进度控制中,缺乏动态控制观念的表现是( )。
A.同一项目不同进度计划之间的关联性不够
B.不重视进度计划的比选
C.不重视进度计划的调整
D.不注意分析影响进度的风险
3.关于固定单价合同的说法,正确的是( )。
A.当通货膨胀达到一定水平时,可对单价进行调整
B.当国家政策发生变化时,可对单价进行调整
C.当实际工程量发生较大变化时,可对单价进行调整
D.无论发生哪些影响价格的因素都不对单价进行调整
4.某分项工程某月计划工程量为 3200m2,计划单价为 15 元/m2。月末核定实际完成工程量为 2800m2,实际单价为 20 元/m2。则该分项工程的已完工作预算费用(BCWP)是( )元。
A.48000
B.42000
C.56000
D.64000
5.与单价合同相比较,总价合同的特点是( )。
A.发包人的协调工作量大
B.发包人可以缩短招标准备时间
C.承包人的风险较小
D.在施工进度上能调动承包人的积极性
6.在领取施工许可证或者开工报告前,按照国家有关规定办理工程质量监督手续的是( )。
A.设计方
B.业主方
C.施工方
D.监理方
7.根据安全生产教育培训制度,新上岗的施工企业从业人员,岗前培训时间的最少学时是( )。
A.12
B.36
C.48
D.24
8.在工程项目质量监督的“双随机、一公开”方法中,“双随机”是指( )。
A.随机确定检查时间、随机抽取检查对象
B.随机选派监督检查人员、随机确定检查时间
C.随机抽取检查对象、随机选派监督检查人员
D.随机选派监督检查人员、随机确定抽检部位
9.施工质量事故的调查处理程序包括①事故调查;②事故原因分析;③事故处理;④事故处理的鉴定验收;⑤制定事故处理的技术方案。正确的程序是( )
A.①-②-③-④-⑤
B.②-①-③-④-⑤
C.④-②-⑤-①-③
D.①-②-⑤-③-④
10.下列合同实施偏差的调整措施中,属于组织措施的是( )。
A.变更技术方案
B.调整工作流程
C.增加投入
D.签订附加协议
11.关于施工预算和施工图预算的说法,正确的是( )。
A.施工预算的编制以预算定额为主要依据
B.施工图预算的编制以施工定额为主要依据
C.施工图预算只适用于建设单位,而不适用于施工单位
D.施工预算是施工企业内部管理用的一种文件,与建设单位无直接关系
12.某承包单位在施工中有针对性地制定和落实施工质量保证措施来降低质量事故发生概率,这一行为属于质量风险应对的( )策略。
A.减轻
B.规避
C.转移
D.自留
13.绘制时间-成本累积曲线的步骤中,紧接“计算规定时间 t 计划累计支出的成本额”之后的工作是( )。
A.在时标网络图上,按时间编制成本支出计划
B.确定工程项目进度计划,编制进度计划的横道图
C.绘制 S 形曲线
D.计算单位时间的成本
14.某施工单位于 2020 年 6 月为订立某项目建造合同共发生差旅费、投标费 50 万元,该项目于 2021 年 6月完成,工程完工时共发生人工费 700 万元,差旅费 5 万元,项目管理人员工资 98 元,材料采购及保管费15 万元。根据《财政部关于印发《企业产品成本核算制度(试行)》的通知》,应计入直接费用的是( )万元。
A.770
B.765
C.798
D.813
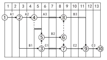
15.根据工伤保险和社会保险相关法律规定,由建筑施工企业自主决定是否投保的险种是( )。
A.意外伤害保险
B.养老保险
C.医疗保险
D.失业保险
16.下列工程总承包合同义务中,属于承包人义务的是( )。
A.办理施工许可证
B.负责组织设计阶段审查会议,并承担会议费用
C.提供与施工有关的现场障碍资料
D.按照行业工程建设标准规范规定的设计深度开展工程设计
17.某工作有两个紧前工作,最早完成时间分别是第 2 天和第 4 天,该工作持续时间是 5 天,则其最早完成时间是第( )天。
A.9
B.6
C.7
D.11
18.下列分部分项工程中,应当组织专家论证、审查专项施工方案的是( )。
A.起重吊装工程
B.拆除工程
C.爆炸工程
D.地下暗挖工程
19.关于网络计划中节点的说法.正确的是( )。
A.节点内可以用工作名称代替编号
B.节点在网络计划中只表示事件,即前后工作的交接点
C.所有节点均既有向内又有向外的箭线
D.所有节点编号不能重复
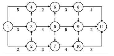
20.关于建筑施工企业劳动用工的说法,错误的是( )。
A.建筑施工企业应当按照相关规定办理用工手续,不得使用零散工
B.劳动合同应一式三份双方当事人各持一份,劳动者所在工地保留一份备查
C.建筑施工企业与劳动者应当自试用期满后按照有关法规签订书面劳动合同
D.每个工程项目中作业人员的有关情况应按相关规定如实填报
21.关于建设工程施工现场环境保护措施的说法,正确的是( )。
A.工地茶炉不得使用烧煤茶炉
B.经无害化处理后的建筑废弃残渣用于土方回填
C.施工现场设置符合规定的装置用于熔化沥青
D.严格控制噪声作业,夜间作业将噪声控制在 70dB(A)以下
22.关于网络计划中箭线的说法,正确的是( )。
A.箭线在网络计划中只表示工作
B.箭线都要占用时间,多数要消耗资源
C.箭线的长度表示工作的持续时间
D.箭线的水平投影方向不能从右往左
23.建设工程项目质量控制体系的建立过程包括∶①制定质量控制制度;②编制质量控制计划;③建立系统质量控制网络;④分析质量控制界面。正确的程序是( )。
A.①-②-③-④
B.③-①-④-②
C.③-④-①-②
D.①-③-②-④
24.下列沟通过程的要素中,处于主导地位的是( )。
A.沟通环境
B.沟通渠道
C.沟通主体
D.沟通客体
25.关于建设工程现场文明施工措施的说法,正确的是( )。
A.施工现场应设置排水系统,直接排入市政管网
B.一般工地围挡高度不得低于 1.6m
C.施工现场严禁设置吸烟处,应设置于生活区
D.施工总平面图应随工程实施的不同阶段进行调整
26.施工项目年度成本分析的内容,除了月(季)度成本分析的六个方面以外,重点是( )。
A.针对下一年度施工进展情况,制定切实可行的成本管理措施
B.通过对技术组织措施执行效果的分析,寻求更加有效的节约途径
C.通过实际成本与计划成本的对比,分析成本降低水平
D.通过实际成本与目标成本的对比,分析目标成本控制措施落实情况
27.建筑材料采购合同中应明确结算的( )。
A.时间、方式和手续
B.地点、时间和人员
C.时间、方式和人员
D.地点、人员和手续
28.根据《职业健康安全管理体系要求及使用指南》,属于运行部分的内容是( )。
A.管理评审
B.危险源辨识
C.理解组织及其所处的环境
D.应急准备和响应
29.下列施工项目综合成本的分析方法中,可以全面了解单位工程的成本构成和降低成本来源的是( )。
A.分部分项工程成本分析
B.月(季)度成本分析
C.竣工成本的综合分析
D.年度成本分析
30.关于施工专业分包合同的说法,正确的是( )
A.分包合同约定的工程变更调整的合同价款应与工程进度款同期调整支付
B.分包人须服从由发包人直接发出的与分包上程有关的指令
C.承包人要求分包人采取特殊措施保护所增加的费用,由分包人负责
D.分包人不得将劳务作业再分包给具有相应劳务分包资质的劳务分包企业
31.关于施工成本核算的说法,正确的是( )。
A.施工成本核算包括四个基本环节
B.施工成本核算应按规定的会计周期进行
C.施工成本核算对象只能是单位工程
D.竣工工程现场成本应由企业财务部门进行核算
32.建设工程管理的核心任务是( )。
A.项目的目标控制
B.为工程建设和使用增值
C.实现项目建设阶段的目标
D.为项目建设的决策或实施提供依据
33.根据《建筑施工组织设计规范》,主持编制施工组织设计的应是( )。
A.施工单位技术负责人
B.项目负责人
C.项目总监理工程师
D.项目技术负责人
34.建设工程项目决策阶段策划的主要任务是( )。
A.确定项目建设的指导思想
B.定义建设项目的建设目标
C.定义项目开发或建设的任务和意义
D.确定项目的开发或建设模式
35.下列施工准备的质量控制工作中,属于现场施工准备工作的是( )。
A.组织设计交底
B.细化施工方案
C.复核测量控制点
D.编制作业指导书
36.下列成本管理的职责中,属于成本会计岗位的是( )。
A.每月编制一次材料复核报告
B.制定采用新技术降低成本的措施
C.编制月材料盘点表
D.开具限额领料单
37.下列项目目标动态控制的纠偏措施中,属于技术措施的是( )。
A.优化项目管理任务分工
B.选用高效的施工机具
C.调整项目管理职能分工
D.改变控制的方法和手段
38.某单代号网络计划如下图(实践单位:天),计算工期是( )天。

A.8 B.13 C.10 D.12
39.关于 FIDIC《施工合同条件》的说法,正确的是( )。
A.合同计价方式采用单价合同,但也有些子项采用包干单价
B.由业主或业主代表管理合同
C.“新红皮书”的应用范围比原“红皮书”较小
D.“新红皮书”适用于由承包商做绝大部分设计的工程项目
40.关于投标申请人资格预审的说法,正确的是( )。
A.资格预审可以在招标开始之前或者初期进行
B.公开招标只能采用资格预审方式
C.资格预审结果不需要通知所有的投标意向者
D.规定截止日期后,潜在投标人可以根据发包人要求修改资格预审文件
41.某双代号网络计划如下图所示,存在的不妥之处是( )。

A.有多个起点节点
B.工作表示方法不一致
C.节点编号不连续
D.有多余时间参数
42.关于横道图进度计划的说法,正确是( )。
A.横道图中的工作均无机动时间
B.横道图中工作的时间参数无法计算
C.计划的资源需要无法计算
D.计划的关键工作无法确定
43.某网络计划执行情况的检查结果分析如下表,对工作 M 的判断分析,正确的是( )。

A.比计划延迟 4 天,影响紧后工作 2 天,不影响工期
B.比计划提前 4 天,不影响工期
C.比计划延迟 4 天,不影响紧后工作,不影响工期
D.比计划延迟 4 天,影响工期 1 天
44.关于进度控制的说法,正确的是( )。
A.施工方必须在确保工程质量的前提下,控制工程进度
B.进度控制的目的是实现建设项目的总进度目标
C.各项目管理方进度控制的目标和时间范畴应相同
D.施工方对整个工程项目进度目标的实现具有决定性作用
45.某工程的合同总额为 1000 万元,则发包人合理的支付担保额是( )万元。
A.100
B.500
C.1000
D.200
46.根据《建筑市场诚信行为信息管理办法》不良行为记录信息公布期限最短不得少于( )个月。
A.3
B.6
C.12
D.24
47.关于建设工程项目总进度目标论证的说法,正确的是( )。
A.已编制总进度规划的项目,可以不进行总进度目标论证
B.总进度目标论证应涉及工程实施的条件分析及工程实施策划
C.总进度目标论证时,应论证项目动用后的工作进度
D.总进度目标论证就是论证施工进度目标实现的可能性
48.某防水工程施工中出现了设计变更,导致工程量由 1600 平方米增加到了 2400 平方米。原定施工工期60 天,合同约定工程量增减 10%为承包商应承担的风险,则承包商可索赔工期( )天。
A.12
B.30
C.24
D.60
49.下列项目管理工具中,服务于项目所有参与单位的是( )。
A.管理信息系统
B.项目信息门户
C.项目管理信息系统
D.设施管理信息系统
50.第三方认证机构对认证合格单位质量管理体系维持情况进行定期检查的频次通常是( )。
A.每年两次
B.两年一次
C.每年一次
D.一季度一次
51.下列建设工程项目信息中,属于技术类信息的是( )。
A.进度控制信息
B.投资控制信息
C.质量控制信息
D.工作量控制信息
52.根据《建筑工程施工质量验收统一标准》单位工程竣工预验收的组织方式是( )。
A.施工单位项目负责人组织各专业负责人进行
B.建设单位项目负责人组织总监理工程师、专业监理工程师进行
C.总监理工程师组织各专业监理工程师进行
D.总监理工程师组织施工单位项目负责人、专业负责人进行
53.建设工程项目,风险有多种类型,承包方技术管理人员能力欠缺属于( )。
A.组织风险
B.技术风险
C.工程环境风险
D.经济与管理风险
54.下列组织工具中,反映一个组织系统各项工作之间逻辑关系的是( )。
A.项目结构图
B.组织分工图
C.工作流程图
D.组织结构图
55.某工程混凝土浇筑过程中,因工人直接浇筑高度超出施工方案要求造成质量事故,该事故按照事故责任分类属于( )。
A.操作责任事故
B.指导责任事故
C.技术责任事故
D.管理责任事故
56.某工程在地基施工过程中,遇到大量不可预见的地下水承包人处理地下水的费用应该向( )索赔。
A.勘察单位
B.设计人
C.保险公司
D.发包人
57.在建设工程项目施工成本管理的程序中,“进行项目过程成本分析”的紧后工作是( )。
A.编制成本计划
B.确定项目合同价
C.编制项目成本报告
D.进行项目过程成本考核
58.下列直方图中,表明施工生产过程处于正常、稳定状态的是( )。

59.根据《建设工程项目管理规范》,项目管理实施规划的编制过程包括①熟悉相关法规和文件②分析项目具体特点和环境条件;③履行报批手续④实施编制活动⑤了解相关方的要求。正确的程序是( )。
A.①-⑤-②-③-④
B.①-②-⑤-④-③
C.⑤-②-①-④-③
D.②-⑤-①-③-④
60.建设工程项目总承包的基本出发点是借鉴工业生产组织的经验,实现建设生产过程的( )。
A.组织扁平化
B.组织标准化
C.组织柔性化
D.组织集成化
61.下列项目策划工作内容中,属于实施阶段管理策划的是( )
A.项目实施期管理总体方案
B.业主方项目管理组织机构
C.生产运营期设施管理总体方案
D.项目风险管理与工程保险方案
62.关于施工方项目管理目标的说法,正确的是( )。
A.分包方的成本目标由施工总承包方确定
B.施工总承包方的工期目标和质量目标必须符合合同的要求
C.施工总承包方的成本目标由施工企业根据合同确定
D.与业主方签订分包合同的工程,其工期目标和质量目标由分包方负责
63.在成本核算中,应当对可能发生的损失和费用作出合理预计,以增强抵御风险的能力。这体现了成本核算原则的( )
A.相关性原则
B.谨慎原则
C.一贯性原则
D.配比原则
64.根据合同风险产生的原因分类,属于合同工程风险的是( )。
A.非法分包
B.偷工减料
C.物价上涨
D.以次充好
65.建设工程政府质量监督机构履行质量监督职责时,可以采取的措施是( )。
A.发现有影响工程质量的问题时,责令改正
B.暂时扣押被检查单位的固定资产
C.对被检查单位负责人进行处罚
D.吊销被检查单位的资质证书
66.—般情况下,负责特别重大事故调查的人民政府应当自收到事故调查报告之日起( )日内作出批复。
A.15
B.30
C.60
D.90
67.工程监理人员在实施监理过程中,发现工程设计不符合工程质量标准或合同约定的质量要求时,应当采取的措施是( )。
A.要求施工单位报告设计单位改正
B.报告建设单位要求设计单位改正
C.直接与设计单位确认修改工程设计
D.要求设计单位改正并报告建设单位
68.下列质量检查内容中,可通过目测法中“照”的手段检查的是( )。
A.油漆的光滑度
B.内墙抹灰的大面是否平直
C.混凝土的强度是否符合要求
D.管道井内管线、设备安装质量
69.下列建设工程安全事故中,县级人民政府可以委托事故发生单位组织事故调查组进行调查的是( )。
A.2 人轻伤,总损失 1000 万元
B.1 人重伤,直接经济损失 200 万元
C.无伤亡,直接经济损失 1000 万元以下
D.1 人轻伤,无其他损失
70.根据《建筑工程施工质量验收统一标准》。分项工程质量验收的组织者是( )。
A.项目经理
B.项目技术负责人
C.总监理工程师
D.专业监理工程师
二、多项选择题(共 30 题,每题 2 分。每题的备选项中,有 2 个或 2 个以上符合题意,至少有 1 个错项。
错选,本题不得分;少选,所选的每个选项得 0.5 分。)
71.下列施工现场噪声的控制措施中,属于控制传播途径的有( )。
A.利用多孔材料吸收声能
B.设置隔声屏障
C.振动源上涂覆阻尼材料
D.压缩机风管处设置消声器
E.操作人员使用耳塞、耳罩
72.某双代号时标网络计划如下图(时间单位:天),工作总时差正确的有( )。

A.TFA1=0
B.TFA2=1
C.TFA3=2
D.TFC1=2
E.TFB3=1
73.关于工作任务分工和管理职能分工的说法,正确的有( )。
A.管理职能是由管理过程的多个环节组成
B.管理职能分工表既可用于项目管理,也可用于企业管理
C.在项目实施的全过程中,应视具体情况对任务分工表进行调整
D.项目各参与方应编制统一的工作任务分工表和管理职能分工表
E.编制工作任务分工表前应对项目实施各阶段
74.项目质量控制体系的运行环境包括( )。
A.项目的合同结构
B.质量管理的人员配置
C.质量管理的政府监督制度
D.质量管理的物质资源配置
E.质量管理的组织制度
75.根据《建筑施工组织设计规范》,施工方案的主要内容包括( )。
A.工程概况
B.施工方法及工艺要求
C.施工部署
D.施工现场平面布置
E.施工准备与资源配置计划
76.关于安全技术交底要求的说法,正确的有( )。
A.必须采用新的安全技术措施
B.必须实行逐级安全技术交底制度
C.定期向多工种交叉施工作业队伍书面交底
D.必须采用两阶段技术交底
E.保留书面安全技术交底签字记录
77.钢筋混凝土构件和允许出现裂缝的预应力混凝土构件进场质量验收时,应进行的检验项目包括( )。
A.承载力
B.材料性能
C.挠度
D.裂缝宽度
E.外观质量
78.在项目的实施阶段,项目总进度应包括( )进度。
A.设计前准备阶段的工作
B.设计工作
C.项目建议书的编制工作
D.招标工作
E.项目动用后的保修工作
79.关于施工成本偏差分析表达方法的说法,正确的有( )。
A.横道图法形象、直观,一目了然
B.表格法反映的信息量大
C.横道图法是最常用的一种方法
D.表格法具有灵活、适用性强的优点
E.曲线法能够直接用于定量分析
80.项目风险评估工作包括( )。
A.确定各种风险的风险等级
B.分析各种风险的损失量
C.确定风险因素
D.确定应对各种风险的对策
E.分析各种风险因素的发生概率
81.某单代号搭接网络计划如下图(时间单位:天),其时间参数正确的有( )。

A.TFC=1
B.FFB=2
C.LSD=8
D.LSE=5
E.LFC=5
82.下列现场文明施工的管理措施中,属于现场消防、防火管理措施的有( )。
A.建立门卫值班管理制度
B.建立消防管理制度及消防领导小组
C.作业区与生活区必须明显划分
D.现场必须有消防平面布置图
E.对违反消防条例的有关人员进行严肃处理
83.关于分部分项工程成本分析的说法,正确的有( )。
A.分部分项工程成本分析的对象为已完分部分项工程
B.分部分项工程成本分析是施工项目成本分析的基础
C.必须对施工项目的所有分部分项工程进行成本分析
D.主要分部分项工程要做到从开工到竣工进行系统的成本分析
E.分部分项工程成本分析是定期的中间成本分析
84.应当及时修订生产安全事故应急预案的情形有( )。
A.依据的上位预案中的有关规定发生重大变化
B.编制人员构成发生重大变化
C.重要应急资源发生重大变化
D.面临的事故风险发生重大变化
E.应急演练中发现问题需要修订
85.下列施工作业质量控制点中,属于“见证点”的有( )。
A.隐蔽工程
B.重要部位施工
C.压力容器特种作业
D.二次结构砌体施工
E.预应力施工工艺
86.按施工成本构成要素分类,应计入企业管理费用的有( )。
A.固定资产使用费
B.管理人员工资
C.工具用具使用费
D.材料采购及保管费
E.规费
87.关于项目施工总承包模式特点的说法,正确的有( )。
A.合同价不明确,不利于业主的投资控制
B.业主选择承包方的招标及合同管理工作量小
C.与平行发包模式相比,组织协调工作量大
D.开工日期不可能太早,建设周期会较长
E.工程质量在很大程度上取决于总承包方的管理水平和技术水平
88.下列建设工程项目施工成本费用中,属于间接成本的有( )。
A.人工费
B.管理人员工资
C.办公费
D.差旅交通费
E.机械费
89.关于成本核算方法的说法,正确的有( )。
A.表格核算法简单易懂,方便操作
B.表格核算法精度不高,实用性较差
C.项目财务部门—般采用表格核算法
D.会计核算法对工程项目内各岗位成本的责任核算比较适用
E.会计核算法科学严密,覆盖面较大
90.关于工程保险的说法,正确的有( )。
A.工程一切险要求投保人以项目法人的名义投保
B.国内工程通常由项目法人办理工程一切险
C.第三者责任险—般附加在工程一切险中
D.承包人设备保险的保险范围包括准备用于永久工程的设备
E.国内工程开工前均要集中投保工程一切险
91.关于合同分析及其作用的说法正确的有( )。
A.合同分析要从合同执行的角度去分析
B.合同分析往往由项目经理负责
C.合同分析的目的之一是合同任务分解、落实
D.分析合同中的漏洞,解释有争议的内容
E.合同分析同招标文件分析的侧重点相同
92.关于施工总承包合同中费用控制条款的说法正确的有( )。
A.发包人签发进度款支付证书,表明发包人已接受了承包人完成的相应工作
B.承包人可以使用预付款修建临时工程、组织施工队进场
C.发包人在收到预付款催告通知后 7 天内仍未支付的,承包人有权暂停施工
D.发包人应在进度款支付证书签发后 28 天内完成支付
E.发包人在工程款中逐期扣回预付款后,预付款担保额度应相应减少
93.建设工程施工招标应当具备的条件有( )。
A.有编制招标文件和组织评标的能力
B.招标人已经依法成立
C.有相应资金或资金来源已经落实
D.初步设计及概算应当履行审批程序的,已经批准
E.有招标所需的设计图纸及技术资料
94.对业主而言,成本加酬金合同的优点有( )
A.可以通过分段施工缩短工期
B.便于对工程计划进行合理安排
C.可以减少承包商的对立情绪
D.可以利用承包商的施工技术专家,帮助弥补设计中的不足
E.通过确定最大保证价格约束工程成本不超过某一限值
95.若承包商未按合同要求实施工程,关于业主向承包商索赔的说法,正确的有( )。
A.未按合同条件要求,无故不向分包人付款,业主无权进行索赔
B.质量不满足要求,业主另找公司完成的,只可向承包商索赔成本
C.工程进度太慢,要求承包商赶工时,可索赔业主方工程师的加班费
D.合同工期已到而工程仍未完工,可索赔误期损害赔偿费
E.未按合同要求办理保险,业主可前去办理并索赔相应的费用
96.下列工程质量事故发生的原因中,属于技术原因的有( )。
A.测设备管理不善造成仪器失准
B.结构设计方案不正确
C.检验检查制度不严密
D.监理人员旁站检验不到位
E.施工操作人员施工工艺错误
97.某双代号网络计划如下图(时间单位:天),其关键工作有( )。

A.工作 3-5
B.工作 1-4
C.工作 5-9
D.工作 7-10
E.工作 8-11
98.下列项目进度控制的措施中,与工程设计技术有关的措施有( )。
A.组织工程设计方案的评审与选用
B.分析施工组织设计对进度的影响
C.寻求设计变更加快施工进度的可能
D.重视信息技术在进度控制中的应用
E.改变施工机械设计,提高机械效率
99.对某模板工程进行抽样检查,发现在表面平整度、截面尺寸、平面水平度、垂直度和标高等方面存在质量问题。按照排列图法进行统计分析,上述质量问题累计频率依次为 41%、79%、89%、98%和 100%,需要进行重点管理的 A 类问题有( )。
A.平面水平度
B.垂直度
C.标高
D.表面平整度
E 截面尺寸
100.关于工作最迟完成时间计算的说法,正确的有( )。
A.单代号搭接网络计划中,等于该工作最早完成时间加上该工作的总时差
B.单代号搭接网络计划中,等于各紧后工作最迟开始(或结束)时间减相应时距加该工作持续时间的最小值
C.双代号网络计划中,等于各紧后工作最迟开始时间的最小值
D.双代号网络计划中,等于该工作完成节点的最迟时间
E.双代号时标网络计划中,等于该工作实箭头线结束点应对的时间坐标
2021 年一级建造师《建设工程项目管理》参考答案
1.【答案】A
【解析】诊断是对已被识别的各种事故现象,进行成因过程的分析和发展趋势预测。诊断的主要任务是在诸多致灾因素中找出危险性最高、危险程度最严重的主要因素,并对其成因进行分析,对发展过程及可能的发展趋势进行准确定量的描述。
2.【答案】C
【解析】缺乏动态控制的观念:只重视计划的编制,而不重视及时地进行计划的动态调整。
3.【答案】D
【解析】固定单价合同条件下,无论发生哪些影响价格的因素都不对单价进行调整,因而对承包商而言就存在一定的风险。
4.【答案】B
【解析】已完工作预算费用(BCWP)=完成工作量×预算单价=2800×15=42000 元。
5.【答案】D
【解析】总价合同的特点是:(1)发包单位可以在报价竞争状态下确定项目的总造价,可以较早确定或者预测工程成本。(2)业主的风险较小,承包人将承担较多的风险(3)评标时易于迅速确定最低报价的投标人。(4)在施工进度上能极大地调动承包人的积极性。(5)发包单位能更容易、更有把握地对项目进行控制。(6)必须完整而明确地规定承包人的工作。(7)必须将设计和施工方面的变化控制在最小限度内。
6.【答案】B
【解析】建设单位在领取施工许可证或者开工报告前,应当按照国家有关规定办理工程质量监督手续。
7.【答案】D
【解析】企业新员工上岗前必须进行三级安全教育,企业新员工须按规定通过三级安全教育和实际操作训练,并经考核合格后方可上岗。企业新上岗的从业人员,岗前培训时间不得少于 24 学时。
8.【答案】C
【解析】日常检查和抽查抽测相结合,采取双随机、一公开(随机抽取检查对象,随机选派监督检查人员,及时公开检查情况和查处结果)的检查方式和“互联网+监管”的模式。
9.【答案】D
【解析】施工质量事故的调查处理程序包括:事故报告;事故调查;事故的原因分析;制定事故处理的技术方案;事故处理;事故处理的鉴定验收;提交事故处理报告。
10.【答案】B
【解析】根据合同实施偏差分析的结果,承包商应该采取相应的调整措施,调整措施可以分为(1)组织措施,如增加人员投入,调整人员安排,调整工作流程和工作计划等。(2)技术措施,如变更技术方案,采用新的高效率的施工方案等。(3)经济措施,如增加投入,采取经济激励措施等(4)合同措施,如进行合同变更,签订附加协议,采取索赔手段等。
11.【答案】D
【解析】施工预算是施工企业内部管理用的一种文件,与发包人元直接关系;而施工图预算既适用于发包人,又适用于承包人。
12.【答案】A
【解析】质量风险对策中的减轻是针对无法规避的质量风险,研究制定有效的应对方案,尽量把风险发生的概率和损失量降到最低程度,从而降低风险量和风险等级。例如,在施工中有针对性地制定和落实有效的施工质量保证措施和质量事故应急预案,可以降低质量事故发生的概率和减少事故损失量。
13.【答案】C
【解析】时间一成本累积曲线的绘制步骤如下:(1)确定工程项目进度计划,编制进度计划的横道图。(2)根据每单位时间内完成的实物工程量或投入的人力、物力和财力,计算单位时间(月或旬)的成本,在时标网络图上按时间编制成本支出计划。(3)计算规定时间 t 计划累计支出的成本额。(4)按各规定时间的 Qt 值,绘制 s 形曲线。
14.【答案】B
【解析】直接费用包括:(1)耗用的材料费用;(2)耗用的人工费用:(3)耗用的机械使用费;(4)其他直接费用,指其他可以直接计入合同成本的费用。本题中,直接费用=50+700+15=765 万元。
15.【答案】A
【解析】为从事危险作业的职工投保意外伤害险并非强制性规定,是否投保意外伤害险由建筑施工企业自主决定。
16.【答案】D
【解析】承包人有义务按照发包人提供的项目基础资料、现场障碍资料和国家有关部门、行业工程建设标准规范规定的设计深度开展工程设计,并对其设计的工艺技术和(或)建筑功能,及工程的安全、环境保护、职业健康的标准,设备材料的质量、工程质量和完成时间负责。
17.【答案】A
【解析】工程网络计划有关时间参数的计算 max{2+4.4+5}=9
18.【答案】D
【解析】安全生产管理制度,工程中涉及深基坑、地下暗挖工程、高大模板工程的专项施工方案,施工单位还应当组织专家进行论证、审查。
19.【答案】D
【解析】A 选项,双代号网络图中,节点应用圆圈表示,并在圆圈内标注编号。B 选项,节点是网络图中箭线之间的连接点。C 选项,中间节点即网络图中既有内向箭线,又有外向箭线的节点。D 选项,网络图节点的编号顺序应从小到大,可不连续,但不允许重复。
20.【答案】C
【解析】建筑施工企业与劳动者建立劳动关系,应当自用工之日起按照劳动合同法规的规定订立书面劳动合同。
21.【答案】B
【解析】工地茶炉应尽量采用电热水器。若只能使用烧煤茶炉和锅炉时,应选用消烟除尘型茶炉和锅炉,大灶应选用消烟节能回风炉灶,使烟尘降至允许排放范围为止,A 选项错误;填埋是固体废物经过无害化、减量化处理的废物残渣集中到填埋场进行处置,经无害化处理后的建筑废弃残渣可以用于土方回填,B 选项正确;不得在施工现场熔化沥青和焚烧油毡、油漆,亦不得焚烧其他可产生有毒有害和恶臭气体的废弃物,C 选项错误。建筑施工场界噪声排放限值为昼间夜 70dB(A),夜间 55dB(A),D 选项错误。
22.【答案】D
【解析】A 选项,双代号网络图中,每—条箭线表示—项工作。B 选项,在双代号网络图中,任意—条实箭线都要占用时间,并多数要消耗资源。虚箭线是实际工作中并不存在的一项虚设工作,故它们既不占用时间,也不消耗资源。C 选项,在无时间坐标的网络图中,箭线的长度原则上可以任意画,其占用的时间以下方标注的时间参数为准。在有时间坐标的网络图中,箭线的长度必须根据完成该工作所需持续时间的长短按比例绘制。D 选项,箭线可以为直线、折线或斜线,但其行进方向均应从左向右。
23.【答案】B
【解析】项目质量控制体系的建立过程,一般可按以下环节依次展开工作:1)建立系统质量控制网络;2)制定质量控制制度;3)分析质量控制界面;4)编制质量控制计划。
24.【答案】C
【解析】沟通主体可以选择和决定沟通客体、沟通介体、沟通环境和沟通渠道,在沟通过程中处于主导地位。
25.【答案】D
【解析】选项 A,施工现场应设置排水系统,不能直接排入市政管网选项 B,工地设置围挡的高度不低于2.5m,其他工地的围挡高度不低于 1.8m,选项 C,施工现场适当地方设置吸烟处,作业区内禁止随意吸烟。选项 D,施工总平面图是现场管理、实现文明施工的依据。施工总平面图应对施工机械设备、材料和构配件的堆场、现场加工场地,以及现场临时运输道路、临时供水供电线路和其他临时设施进行合理布置,并随工程实施的不同阶段进行场地布置和调整。
26.【答案】A
【解析】年度成本分析的依据是年度成本报表。年度成本分析的内容,除了月(季)度成本分析的六个方面以外,重点是针对下一年度的施工进展情况制定切实可行的成本管理措施,以保证施工项目成本目标的实现。
27.【答案】A
【解析】建筑材料采购结算合同中应明确结算的时间、方式和手续。
28.【答案】D
【解析】运行包括:运行策划和控制、应急准备和响应。
29.【答案】C
【解析】竣工成本的综合分析:通过以上分析,可以全面了解单位工程的成本构成和降低成本的来源,对今后同类工程的成本管理提供参考。
30.【答案】A
【解析】分包合同约定的工程变更调整的合同价款、合同价款的调整、索赔的价款或费用以及其他约定的追加合同价款,应与工程进度款同期调整支付,A 选项正确;分包人不得以任何理由与发包人或工程师发生直接工作联系,分包人不得直接致函发包人或工程师,也不得直接接受发包人或工程师的指令,B 选项错误;承包人要求分包人采取特殊措施保护的工程部位和相应的追加合同价款,双方在合同专用条款内约定,C 选项错误;分包人经承包人同意可以将劳务作业再分包给具有相应劳务分包资质的劳务分包企业,D
选项错误。
31.【答案】B
【解析】A 选项,施工成本核算包括两个基本环节。B 选项,项目管理机构应按规定的会计周期进项目成本核算。C 选项,施工成本核算一般以单位工程为对象,但也可以按照承包工程项目的规模、工期、结构类型、施工组织和施工现场等情况,结合成本管理要求,灵活划分成本核算对象。D 选项,对竣工工程的成本核算,应区分为竣工工程现场成本和竣工工程完全成本,分别由项目管理机构和企业财务部门进行核算分析,其目的在于分别考核项目管理绩效和企业经营效益。
32.【答案】B
【解析】建设工程管理工作是—种增值服务工作,其核心任务是为工程的建设和使用增值。
33.【答案】B
【解析】施工组织设计应由项目负责人主持编制,可根据需要分阶段编制和审批。
34.【答案】C
【解析】建设工程项目决策阶段策划的主要任务是定义(指的是严格地确定)项目开发或建设的任务和意义。
35.【答案】C
【解析】现场施工准备工作的质量控制:(1)计量控制;(2)测量控制;(3)施工平面图。选项 A、B、D 属于施工技术准备工作的质量控制。这类工作内容繁多,主要在室内进行。
36.【答案】A
【解析】每月编制一次材料复核报告,属于成本会计岗位。
37.【答案】B
【解析】A、C 选项属于组织措施,D 选项属于管理措施。
38.【答案】B
【解析】计算工期为 0+2+6+5=13 天。
39.【答案】A
【解析】A 选项,合同计价方式属于单价合同,但也有某些子项采用包干价格。B 选项,业主委派工程师管理合同,监督工程进度、质量,签发支付证书、接收证书和履约证书,处理合同管理中的有关事项。C 选项,"新红皮书"与原"红皮书"相对应,但其名称改变后合同的适用范围更大。D 选项,"新黄皮书"适用于由承包商做绝大部分设计的工程项目。
40.【答案】A
【解析】资格预审是指招标人在招标开始之前或者开始初期,由招标人对申请参加投标的潜在投标人进行资质条件、业绩、信誉、技术、资金等多方面的情况进行资格审查;经认定合格的潜在投标人,才可以参加投标,A 选项正确;为保证竞争的公平性,应使所有投标意向者获得的信息量相同,对于任何一个投标意向者问题的答复,均要求同时通知所有购买资格预审文件的投标意向者,C 选项错误;投标意向者在规定的截止日期之前完成填报的内容,报送资格预审文件,所报送的文件在规定的截止日期后不能再进行修
改,D 选项错误。
41.【答案】B
【解析】B 选项,⑦-⑧之间 2 应该用字母表示工作。
42.【答案】D
【解析】横道图进度计划法也存在一些问题,如:(1)工序(工作)之间的逻辑关系可以设法表达,但不易表达清楚。(2)适用于手工编制计划。(3)没有通过严谨的进度计划时间参数计算,不能确定计划的关键工作、关键路线与时差。(4)计划调整只能用手工方式进行,其工作量较大。(5)难以适应大的进度计划系统。
43.【答案】A
【解析】根据表格可知,M 工作原有总时差为 5 天,还剩有 1 天,可以得知 M 工作比计划延误了 4 天,但是不影响总工期;M 工作原有自由时差为 2 天,还剩 0 天,可以得知 M 工作影响紧后工作 2 天。
44.【答案】A
【解析】A 选项,在工程施工实践中,必须树立和坚持二个最基本的工程管理原则,即在确保工程质量的前提下,控制工程的进度。B 选项,进度控制的目的是通过控制以实现工程的进度目标。C 选项,建设工程项目管理有多种类型,代表不同利益方的项目管理(业主方和项目参与各方)都有进度控制的任务,但是,其控制的目标和时间范畴并不相同。D 选项,业主方进度控制的任务是控制整个项目实施阶段的进度。
45.【答案】D
【解析】发包人的支付担保实行分段滚动担保。支付担保的额度为工程合同总额的 20%~25%。1000×20%=200 万,1000×25%=250 万,故合理的支付担保额为 200~250 万元,选项 D 最符合题意。
46.【答案】A
【解析】不良行为记录信息的公布时间为行政处罚决定作出后 7 日内,公布期限一般为 6 个月至 3 年:良好行为记录信息公布期限一般为 3 年。
47.【答案】B
【解析】在建设工程项目总进度目标论证时,往往还没有掌握比较详细的设计资料,也缺乏比较全面的有关工程发包的组织、施工组织和施工技术等方面的资料,以及其他有关项目实施条件的资料,因此,总进度目标论证并不是单纯的总进度规划的编制工作,它涉及许多工程实施的条件分析和工程实施策划方面的问题。
48.【答案】C
【解析】工期索赔计算 60*(2400-1600*1.1)/1600=24 天。
49.【答案】B
【解析】项目信息门户,服务于一个项目的所有参与单位。
50.【答案】C
【解析】认证机构对认证合格单位质量管理体系维持情况进行监督性现场检查,包括定期和不定期的监督检查。定期检查通常是每年一次,不定期检查视需要临时安排。
51.【答案】C
【解析】质量控制信息属于技术类信息。
52.【答案】C
【解析】单位工程完工后,施工单位应组织有关人员进行自检。总监理工程师应组织各专业监理工程师对工程质量进行竣工预验收。存在施工质量问题时,应由施工单位及时整改。
53.【答案】A
【解析】组织风险,如:(1)组织结构模式。(2)工作流程组织。(3)任务分工和管理职能分工。(4)业主方(包括代表业主利益的项目管理方)人员的构成和能力。(5)设计人员和监理工程师的能力。(6)承包方管理人员和一般技工的能力。(7)施工机械操作人员的能力和经验。(8)损失控制和安全管理人员的资历和能力等。
54.【答案】C
【解析】工作流程组织则可反映一个组织系统中各项工作之间的逻辑关系,是一种动态关系。
55.【答案】A
【解析】操作责任事故:指在施工过程中,由于实施操作者不按规程和标准实施操作,而造成的质量事故。
56.【答案】D
【解析】索赔是一种正当的权利要求,它是合同当事人之间一项正常的而且普遍存在的合同管理业务,是一种以法律和合同为依据的合情合理的行为。本题中,与承包人有合同关系的是发包人。
57.【答案】D
【解析】项目成本管理应遵循下列程序:(1)掌握生产要素的价格信息。(2)确定项目合同价(3)编制成本计划,确定成本实施目标。(4)进行成本控制(5)进行项目过程成本分析。(6)进行项目过程成本考核。(7)编制项目成本报告(8)项目成本管理资料归档。
58.【答案】C
【解析】选项 A,质量特性数据的分布宽度边界达到质量标准的上下界限,其质量能力处于临界状态;易出现不合格,必须分析原因,采取措施。选项 B,的数据分布均已出现超出质量标准上下限的上下界限,这些数据说明生产过程存在质量不合格,需要分析原因,采取措施进行纠偏。选项 C,生产过程的质量正常、稳定和受控,还必须在公差标准上、下界限范围内达到质量合格的要求。只有这样的正常、稳定和受控才是经济合理的受控状态,如 C 中的图所示。选项 D,质量特性数据分布偏下限,易出现不合格,在管理上必须提高总体能力。
59.【答案】C
【解析】项目管理实施规划的编制工作程序,编制工作程序如下:(1)了解相关方的要求。(2)分析项目具体特点和环境条件(3)熟悉相关的法规和文件。(4)实施编制活动。(5)履行报批手续。
60.【答案】D
【解析】建设项目工程总承包的基本出发点是借鉴工业生产组织的经验,实现建设生产过程的组织集成化,以克服由于设计与施工的分离致使投资增加,以及克服由于设计和施工的不协调而影响建设进度等弊病。
61.【答案】D
【解析】项目实施的管理策划主要工作内容包括:(1)项目实施各阶段项目管理的工作内容。(2)项目风险管理与工程保险方案。
62.【答案】B
【解析】A 选项,分包方的成本目标是该施工企业内部自行确定的。B 选项,施工总承包方或施工总承包管理方必须按工程合同规定的工期目标和质量目标完成建设任务。C 选项,施工总承包方或施工总承包管理方的成本目标是由施工企业根据其生产和经营的情况自行确定的。D 选项,按国际工程的惯例,当采用指定分包商时,不论指定分包商与施工总承包方,或与施工总承包管理方,或与业主方签订合同,由于指定分包商合同在签约前必须得到施工总承包方或施工总承包管理方的认可,因此,施工总承包方或施工总承
包管理方应对合同规定的工期目标和质量目标负责。
63.【答案】B
【解析】谨慎原则,是指在市场经济条件下,在成本、会计核算中应当对可能发生的损失和费用,作出合理预计,以增强抵御风险的能力。
64.【答案】C
【解析】合同工程风险是指客观原因和非主观故意导致的。如工程进展过程中发生不利的地质条件变化、工程变更、物价上涨、不可抗力等。合同信用风险是指主观故意原因导致的。表现为合同双方的机会主义行为,如业主拖欠工程款,承包商层层转包、非法分包、偷工减料、以次充好、知假买假等;ABD 选项属于合同信用风险。
65.【答案】A
【解析】政府建设行政主管部门和其他有关部门履行工程质量监督检查职责时,有权采取下列措施:(1)要求被检查的单位提供有关工程质量的文件和资料。(2)进入被检查单位的施工现场进行检查。(3)发现有影响工程质量的问题时,责令改正。
66.【答案】B
【解析】重大事故、较大事故、一般事故,负责事故调查的人民政府应当自收到事故调查报告之日起 15 日内作出批复;特别重大事故,30 日内作出批复,特殊情况下,批复时间可以适当延长,但延长的时间最长不超过 30 日。
67.【答案】B
【解析】工程监理人员发现工程设计不符合建筑工程质量标准或者合同约定的质量要求的,应当报告建设单位要求设计单位改正。
68.【答案】D
【解析】照——就是通过人工光源或反射光照射,检查难以看到或光线较暗的部位。例如,管道井、电梯井等内部管线、设备安装质量,装饰吊顶内连接及设备安装质量等。
69.【答案】C
【解析】1)特别重大事故由国务院或者国务院授权有关部门组织事故调查组进行调查。重大事故、较大事故、一般事故分别由事故发生地省级人民政府、设区的市级人民政府、县级人民政府负责调查。省级人民政府、设区的市级人民政府、县级人民政府可以直接组织事故调查组进行调查,也可以授权或者委托有关部门组织事故调查组进行调查。未造成人员伤亡的一般事故,县级人民政府也可以委托事故发生单位组织事故调查组进行调查。
70.【答案】D
【解析】分项工程应由专业监理工程师组织施工单位项目专业技术负责人等进行验收。
71.【答案】ABC
【解析】传播途径的控制:①吸声:利用吸声材料(大多由多孔材料制成)或由吸声结构形成的共振结构(金属或木质薄板钻孔制成的空腔体吸收声能),降低噪声。②隔声:应用隔声结构,阻碍噪声向空间传播将接收者与噪声声源分隔。隔声结构包括隔声室、隔声罩、隔声屏障、隔声墙等。③消声:利用消声器阻止传播。允许气流通过的消声降噪是防止空气动力性噪声的主要装置。如对空气压缩机、内燃机产生的噪声等。④减振降噪:对来自振动引起的噪声,通过降低机械振动减小噪声,如将阻尼材料涂在振动源上,
或改变振动源与其他刚性结构的连接方式等。D 属于声源控制,E 属于接收者的防护。
72.【答案】ABCE
【解析】本题关键线路是 A1-B1-B2-C2-C3,A1 在关键线路上,总时差为 0,A2 在关键节点 2 和 5 之间,总时差是 1 天,A3 本身自由时差是 1 天,后续工作总时差是 1 天,总时差是 2 天,C1 工作在关键节点 3、7 之间,总时差是 1 天,B3 的紧后是关键工作,总时差是 1 天,正确答案为 ABCE。
73.【答案】ABCE
【解析】选项 D 业主方和项目各参与方,如设计单位、施工单位、供货单位和工程管理咨询单位等都有各自的项目管理的任务,上述各方都应该编制各自的项目管理任务分工表。
74.【答案】ABDE
【解析】运行环境:1)项目的合同结构;2)质量管理的资源配置(质量管理的资源配置,包括专职的工程技术人员和质量管理人员的配置;实施技术管理和质量管理所必需的设备、设施、器具、软件等物质资源的配置。人员和资源的合理配置是质量控制体系得以运行的基础条件);3)质量管理的组织制度。
75.【答案】ABE
【解析】施工方案的主要内容如下:1)工程概况。(2)施工安排。(3)施工进度计划。(4)施工准备与资源配置计划。(5)施工方法及工艺要求。
76.【答案】BCE
【解析】(1)项目经理部必须实行逐级安全技术交底制度,纵向延伸到班组全体作业人员。(2)技术交底必须具体、明确,针对性强。(3)技术交底的内容应针对分部分项工程施工中给作业人员带来的潜在危险因素和存在问题。(4)应优先采用新的安全技术措施。选项 A 错误(5)对于涉及"四新"项目或技术含量高、技术难度大的单项技术设计,必须经过两阶段技术交底,即初步设计技术交底和实施性施工图技术设计交底。选项 D 错误(6)应将工程概况、施工方法、施工程序、安全技术措施等向工长、班组长进行详细交底。(7)定期向由两个以上作业队和多工种进行交叉施工的作业队伍进行书面交底。(8)保持书面安全技术交底签字记录。
77.【答案】ACD
【解析】钢筋混凝土构件和允许出现裂缝的预应力混凝土构件应进行承载力、挠度和裂缝宽度检验;不允许出现裂缝的预应力混凝土构件应进行承载力、挠度和抗裂检验。
78.【答案】ABD
【解析】在项目的实施阶段,项目总进度应包括:(1)设计前准备阶段的工作进度。(2)设计工作进度。(3)招标工作进度。(4)施工前准备工作进度。(5)工程施工和设备安装进度。(6)工程物资采购工作进度。(7)项目动用前的准备工作进度等。
79.【答案】ABD
【解析】表格法是进行偏差分析最常用的一种方法,选项 C 错误。选项 E,曲线法不能够直接用于定量分析。
80.【答案】ABE
【解析】项目风险评估包括以下工作:(1)分析各种风险因素发生的概率。(2)分析各种风险的损失量,(3)根据各种风险发生的概率和损失量,确定各种风险的风险量和风险等级。
81.【答案】ACDE
【解析】解析如下图所示,

选项 B 错误,FFB=0。
82.【答案】BDE
【解析】现场消防、防火管理:(1)现场建立消防管理制度,建立消防领导小组落实消防责任制和责任人员,做到思想重视、措施跟上、管理到位。(2)定期对有关人员进行消防教育,落实消防措施。(3)现场必须有消防平面布置图,临时设施按消防条例有关规定搭设,做到标准规范。(4)易燃易爆物品堆放间、油漆间、木工间、总配电室等消防防火重点部位要按规定设置灭火器和消防沙箱,并有专人负责,对违反消防条例的有关人员进行严肃处理。(5)施工现场用明火做到严格按动用明火规定执行,审批手续齐全。
83.【答案】ABD
【解析】A 选项,分部分项工程成本分析的对象为已完成分部分项工程。B 选项,分部分项工程成本分析是施工项目成本分析的基础。C 选项,由于施工项目包括很多分部分项工程,矛法也没有必要对每一个分部分项工程都进行成本分析。D 选项,对于那些主要分部分项工程必须进行成本分析,而且要做到从开工到竣工进行系统的成本分析。E 选项,因为通过主要分部分项工程成本的系统分析,可以基本上了解项目成本形成的全过程,为竣工成本分析和今后的项目成本管理提供参考资料。
84.【答案】ACDE
【解析】有下列情形之一的,应急预案应当及时修订并归档:(1)依据的法律、法规、规章、标准及上位预案中的有关规定发生重大变化的;(2)应急指挥机构及其职责发生调整的;(3)面临的事故风险发生重大变化的;(4)重要应急资源发生重大变化的;(5)预案中的其他重要信息发生变化的;(6)在应急演练和事故应急救援中发现问题需要修订的;(7)编制单位认为应当修订的其他情况。
85.【答案】BCDE
【解析】凡属"见证点"的施工作业,如重要部位、特种作业、专门工艺等,施工方必须在该项作业开始前,书面通知现场监理机构到位旁站,见证施工作业过程;凡属"待检点"的施工作业,如隐蔽工程等。
86.【答案】ABC
【解析】企业管理费用包括:管理人员工资、固定资产使用费、工具用具使用费。
87.【答案】BDE
【解析】选项 A 错误,施工总承包模式下,在开工前就有较明确的合同价,有利于业主的总投资控制。选项 C 错误,由于业主只负责对施工总承包单位的管理及组织协调,其组织与协调的工作量比平行发包会大大减少,这对业主有利。
88.【答案】BCD
【解析】间接成本是指准备施工、组织和管理施工生产的全部费用支出,是非直接用于也无法直接计入工程对象,但为进行工程施工所必须发生的费用,包括管理人员工资、办公费、差旅交通费等。
89.【答案】AE
【解析】选项 A、B,表格核算法优点是简便易懂,方便操作,实用性较好;缺点是难以实现较为科学严密的审核制度,精度不高,覆盖面较小。选项 C,项目财务部门一般采用会计核算法。选项 D,因为表格核算具有操作简单和表格格式自由等特点,因而对工程项目内各岗位成本的责任核算比较实用。
90.【答案】BCD
【解析】选项 A、B,工程一切险此要求投保人办理保险时应以双方名义共同投保。为了保证保险的有效性和连贯性,国内工程通常由项目法人办理保险,国际工程一般要求承包人办理保险。选项 E,如果承包商不愿投保一切险,也可以就承包商的材料、机具设备、临时工程、已完工程等分别进行保险,但应征得业主的同意。
91.【答案】ACD
【解析】A 选项,合同分析是从合同执行的角度去分析、补充和解释合同的具体内容和要求,将合同目标和合同规定落实到合同实施的具体问题和具体时间上,用以指导具体工作,使合同能符合日常工程管理的需要,使工程按合同要求实施,为合同执行和控制确定依据。B 选项,合同分析往往由企业的合同管理部门或项目中的合同管理人员负责。C 选项,由于以下诸多因素的存在,承包人在签订合同后、履行和实施合同前有必要进行合同分析(6)合同中的任务需要分解和落实。D 选项,合同分析的目的和作用体现在以
下几个方面:1)分析合同中的漏洞,解释有争议的内容。2)分析合同风险,制定风险对策。3)合同任务分解、落实。E 选项,合同分析不同于招标投标过程中对招标文件的分析,其目的和侧重点都不同。
92.【答案】CE
【解析】选项 A,发包人签发进度款支付证书或临时进度款支付证书,不表明发包人己同意、批准或接受了承包人完成的相应部分的工作。选项 B,预付款应当用于材料、工程设备、施工设备的采购及修建临时工程、组织施工队伍进场等。选项 C,发包人逾期支付预付款超过 7 天的,承包人有权向发包人发出要求预付的催告通知,发包人收到通知后 7 天内仍未支付的,承包人有权暂停施工。选项 D,除专用合同条款另有约定外,发包人应在进度款支付证书或临时进度款支付证书签发后 14 天内完成支付.选项 E,发包人在工程款中逐期扣回预付款后,预付款担保额度应相应减少,但剩余的预付款担保金额不得低于未被扣回的预付款金额。
93.【答案】BCDE
【解析】建设工程施工招标应该具备的条件包括以下几项:招标人已经依法成立;初步设计及概算应当履行审批手续的,已经批准;招标范围、招标方式和招标组织形式等应当履行核准手续的,已经核准;有相应资金或资金来源已经落实;有招标所需的设计图纸及技术资料。这些条件和要求,—方面是从法律上保证了项目和项目法人的合法化,另一方面,也从技术和经济上为项目的顺利实施提供了支持和保障。
94.【答案】ACDE
【解析】对业主而言,这种合同形式也有一定优点,如①可以通过分段施工缩短工期,而不必等待所有施工图完成才开始招标和施工。②可以减少事包商的对立情绪,承包商对工程变更和不可预见条件的反应会比较积极和快捷。③可以利用承包商的施工技术专家,帮助改进或弥补设计中的不足。④业主可以根据自身力量和需要,较深入地介入和控制工程施工和管理。⑤也可以通过确定最大保证价格约束工程成本不超过某一限值,从而转移一部分风险。
95.【答案】CDE
【解析】承包商未按合同要求实施工程,发生下列损害业主权益或违约的情况时,业主可索赔费用和(或)利润(1)工程进度太慢,要求承包商赶工时,可索赔工程师的加班费。C 正确。(2)合同工期已到而工程仍未完工,可索赔误期损害赔偿费。D 正确。(3)质量不满足合同要求,如不按照工程师的指示拆除不合格工程和材料,不进行返工或不按照工程师的指示在缺陷责任期内修复缺陷,则业主可找另一家公司完成此类工作,并向承包商索赔成本及利润。B 错误。(4)质量不满足合同要求,工程被拒绝接收,在承包商自费修复后,业主可索赔重新检验费。(5)未按合同要求办理保险,业主可前去办理并扣除或索赔相应的费用。E 正确。(6)由于合同变更或其他原因造成工程施工的性质、范围或进度计划等方面发生变化,承包商未按合同要求去及时办理保险,由此造成的损失或损害可向承包商索赔。(7)未按合同要求采取合理措施,造成运输道路、桥梁等的破坏。(8)未按合同条件要求,无故不向分包商付款。A 错误。(9)严重违背合同(如工程进度一拖再拖,质量经常不合格等),工程师一再警告而没有明显改进时,业主可没收履约保函。
96.【答案】BE
【解析】技术原因:指引发质量事故是由于在项目勘察、设计、施工中技术上的失误。例如,地质勘察过于疏略,对水文地质情况判断错误,致使地基基础设计采用不正确的方案;结构设计方案不正确,计算失误,构造设计不符合规范要求;施工管理及实际操作人员的技术素质差,采用了不合适的施工方法或施工工艺等。这些技术上的失误是造成质量事故的常见原因。A、D、C 属于管理原因。
97.【答案】AC
【解析】经计算,总工期为 15 天,其关键线路为:1-3-5-9-10-11,故正确答案为 AC。
98.【答案】ACE
【解析】项目进度控制的技术措施:建设工程项目进度控制的技术措施涉及对实现进度目标有利的设计技术和施工技术的选用。不同的设计理念、设计技术路线、设计方案会对工程进度产生不同的影响,在设计工作的前期,特别是在设计方案评审和选用时,应对设计技术与工程进度的关系作分析比较。在 I 程进度受阻时,应分析是否存在设计技术的影响因素,为实现进度目标有无设计变更的可能性。施工方案对工程进度有直接的影响,在决策其是否选用时,不仅应分析技术的先进性和经济合理性,还应考虑其对进度的影响。在 I 程进度受阻时,应分析是否存在施工技术的影响因素,为实现进度目标有无改变施工技术、施工方法和施工机械的可能性。
99.【答案】DE
【解析】排列图法的应用,累计频率 0-80%定为 A 类问题,即主要问题,进行重点管理将累计频率在 80% -90%区间的问题定为 B 类问题,即次要问题,作为次重点管理将其余累计频率在 90%-100%区间的问题定为 C 类问题,即一般问题,按照常规适当加强管理。
100.【答案】ACD
【解析】选项 A,在单代号网络搭接网络计划中,终点节点的最迟完成时间应当等于计划工期 Tp;其他工作的最迟完成时间:①本工作的最迟完成时间本工作的最早完成时间+本工作的总时差。②当某节点(工作)有多个紧后节点(工作)或与紧后节点(工作)混合搭接时,应分别计算并得到多组最迟完成时间,取其中最小值作为该节点的最迟完成时间。只有 STS、STF 的时距时才要加上该工作的持续时间,B 选项错误。选项 D,工作的最迟完成时间等于该工作完成节点的最迟时间,选项 E,双代号时标网络计划中,该工作实箭线结束点应对的时间坐标为最早完成时间。


